De SEM25 SEM35 en de EM25 en toebehoren.
In dit artikel wordt allereerst het ontstaan beschreven van de FM
zend/ontvanger in het frequentiegebied 26 – 70 MHz. Vervolgens
wordt eer kort ingegaan op de Nederlandse zend/ontvangers. En wat
uitgebreider de Duitse SEM 35, SEM25 en EM25.
Heden ten dage zijn er meerdere gebruikers in dit frequentiegebried. De
6m en 10m voor de zendamateur, de 11m band voor vergunningsvrije
communicatie met gelimiteerd vermogen. De defensie heeft nog steeds een
aantal frequenties in dit bereik toegewezen.
De 6m band is niet alleen in gebruik door de zendamateur. De
camerabeelden van de perrons van de Metro in Rotterdam werden in de
tijd dat ik gebruik (ongeveer 35 jaar geleden) maakte van de Metro ook
via 6m uitgezonden. Ik weet niet of dit nog steeds zo is. De defensie
is ook nog primaire gebruiker van de 6m.
De communicatie in het leger was in het begin van de tweede
wereldoorlog in am en in cw dit waren bewezen modulatiesoorten en dat
wilde men niet veranderen.
Galvin manufacturing corp (de naam is in 1947 veranderd in Motorola)
kreeg van het Amerikaanse leger in 1940 een pakket van eisen om een
nieuwe draagbare zend/ontvanger te ontwikkelen. Dit werd de BC1000
SCR300 (frequentiebereik 40-48 MHz). Het was de eerste draagbare FM
zend/ontvanger voor het leger. In het ontwerpteam zaten o.a. Daniel E.
Noble een pioneer op het gebied van FM modulatie en Henryk Magnuski RF
ontwerper.
De eerste twee prototypes van de de BC1000 / SCR300 werkte boven
verwachting en men kreeg een contract om de BC1000 te produceren
Galvin manufacturing corp opgericht 1928 en begon met radio’s te
ontwikkelen voor de politie en had daardoor al ervaring met fm.
Ze ontwikkelde de eerste walkietalkie voor het leger dit was de bc-611
scr-536 deze was AM gemoduleerd 3,5 – 6 kHz met losse kristallen.
De SCR508 (BC604 zender en 2x BC603 ontvanger 20 – 27,9MHz FM en
CW) en de SCR608 (BC604 zender en BC603 ontvanger 20 –
27,9MHz FM) werden tegelijk met de BC1000 ontwikkeld voor gebruik in
voertuigen door Bell Labatories.
Voordelen van FM is dat bediening van de zend/ontvangers eenvoudig kan
zijn, antennes hoeven niet meer afgeregeld worden bij het wijzigen van
de frequentie. FM is ook minder gevoelig voor storing. Gebruikers
hoefden ook geen elektronica achtergrond te hebben voor bedieningen en
oplossen van problemen. De zend/ontvangers waren modulair opgebouwd
zodat reparatie in het veld ook eenvoudig was.
Het gebruik van de BC1000 was een groot succes. De BC1000 werd o.a. ook
in Normandië gebruikt. De goede communicatie heeft er mede voor
gezorgd dat de oorlogshandelingen aan de Amerikaanse en Britse kant
goed verliepen.
Op 14 februari 1943 tijdens de slag in de Kasserine pass Tunesië
vonden de Duitsers een scr508 inclusief documentatie in een kapot
geschoten Sherman tank.
De Duitse radio ontwikkelaars waren in eerste van mening dat de
Amerikaans zend/ontvangers geproduceerd aan de lopende band nooit goed
konden zijn. Na onderzoek in het lab van Telefunken moesten ze deze
mening bijstellen. De SCR508 was zeer goed ontworpen. De Duitsers
konden nooit z’n goede radio produceren met de kennis die die
Duitsers hadden voor het onderzoek.
De Duitse zend/ontvangers waren ook goed maar waren erg groot en lastig
seriematig te produceren. Ook maakte men uitsluitend gebruik van AM en
CW.
De Duitsers waren van mening dat ze ook z’n zend/ontvanger
moesten ontwikkelen. Aan het einde van de tweede oorlog had men een
aantal zend/ontvangers met FM maar deze waren erg groot en dit waren
nog prototypes. Men is nooit overgegaan tot productie. Na de tweede
wereldoorlog was er een embargo op de productie van producten voor
militaire doeleinden.
De Britten bekend van de wireless set 18 en wireless set 19 (ontwikkeld
en geproduceerd door Pye) erkende dat de BC1000 een superieure
zend/ontvanger was en ontwikkelde na de oorlog de wireless set 31 welke
min of meer gelijk was aan de BC1000.
De BC1000 werd na de de tweede wereld oorlog ook nog gebruikt.
In de jaren 50 werd de BC1000 o.a. vervangen door de RT66
(20-27,9MHz pantser voertuigen), RT67 (27-38,9 MHz artillerie ) en de
RT68 (38-54,9MHz infanterie) bedoelt voor basisgebruik en voertuig
gebruik. Uitgangsvermogen is maximaal 16Watt met een frequentiezwaai
van 100kHz.
Voor draagbaar gebruik was er de RT70 (47 – 58,4MHz) . Wat later
ontwikkelde de Amerikanen nieuwere draagbare zend/ontvangers. De PRC6
(47-54,9MHz), de PRC-8 (20-27,9MHz), de PRC9 (27 – 38,9MHz en de
PRC10 (38 – 54,9MHz). Deze zend/ontvangers werden door elk Nato
land wel gebruikt maar hadden wel een nadeel voor de hele band 27-70MHz
had men verschillende zend/ontvangers nodig.
In de jaren 60 waren de Amerikaanse zend/ontvangers verouderd en deze
moesten vervangen worden.
De Nederlandse koninklijke landmacht gaf Philips de opdracht om een
zend/ontvanger te ontwikkelen voor de frequenties vanaf 20 –
69,9MHz. Deze waren zowel draagbaar met lager vermogen als ook met
hoger vermogen door toevoegen van een extra eindtrap (AM3600).
De RT3600 is later opgevolgd door de RT4600. De RT3600 en RT4600 zijn
niet uitsluitend gebruikt in Nederland maar ook in een aantal ander
landen.

SEM35 gemonteerd op voertuigmontageplaat met handset H-33
In Duitsland werd in de jaren 60 de SEM35 (portable gebruik), de SEM25
(basis en voertuig gebruik) en de ontvanger EM25 ontwikkeld. Deze
werden ontwikkeld en geproduceerd door SEL (Standaard elektrik Lorenz).
Ze werden naast Duitsland ook gebruikt in Italië en Frankrijk. En
op kleine schaal ook in Nederland. SEL (standaard elektrik Lorenz) was
niet de enige producent zo werden de SEM35, SEM25 en EM25 ook
geproduceerd door Siemens, in Frankrijk (TRT) , S.T.C. en ook in
Nederland (Philips). De SEM35, SEM25 en EM25 zijn opgebouwd met
verwisselbare modules. Veel van deze modules zijn geproduceerd door
Philips
SEM is een afkorting voor SendEMpfänger verstaald in het
Nederlands ZendONtvanger.
De Duitse SEM serie maakte nog steeds gebruik van de handset H-33PT en
luidspreker LS-166/U met de Nato stekker U77/u zoals ook in gebruik was
bij de Amerikaanse zend/ontvangers.
Eind jaren 80 begin jaren 90 zijn deze zend/ontvangers vervangen door
nieuwer zend/ontvangers met crypto vervorming en frequentiehopping.
En de verouderde zend/ontvangers zijn via de legerdump bij de
zendamateurs terecht gekomen.
Deze zend/ontvangers zijn voor ons zendamateurs te gebruiken in de 6m
en 10m band.
Ongeveer 20 jaar geleden (2005) kocht ik de SEM35 in nette staat
eigenlijk in nieuwstaat compleet met batterijhouder en hoorn. Later
kocht ik een antenne tuner nieuw in de verpakking. Na onderzoek bleek
dat deze alleen kon functioneren met de SEM35 in combinatie met de
voertuigmontageplaat. Dus deze had ik daarna gekocht met alle kabels.
Kort geleden heb ik de bij de SEM35 behorende antennes gekocht de korte
blad antenne voor kort bereik. En de lange antenne (AB-129 + AT-271)
voor groter bereik.

Bladantenne

lange antenne AB-129 en AT271
Vrij recent (2025) heb ik de SEM25 (Philips) zend/ontvanger en de EM25
ontvanger gekocht. Compleet met toebehoren, zoals de afstandsbediening,
diverse kabels, luidsprekers LS-166/u , hoorns H-33, koptelefoon met
keelmicrofoon H-267, doosje reserve onderdeler en 24V spannings
verdeler.

SEM25

EM25

luidspreker LS-166

koptelefoon H-267

verdeeldoos

reservedelen EM25 sem25
De SEM35 is een zend/ontvanger voor portable gebruik. De SEM35 kon
gedragen worden op de rug met een speciale rugzak. Het gewicht zonder
batterijen is 8 kg.
Het vermogen is instelbaar tussen 1W en 150mW. Het frequentiebereik
loopt van 26MHz tot 69,95MHz in stapjes van 50kHz.
De SEM35 is volledig uitgevoerd met transistoren.
De zend/ontvanger kan met een externe voeding gebruikt worden op 21V
– 29V of op batterijen 18V 12 standaard mono cellen.
De zend/ontvanger werkt vanaf 12V maar dan is er niet het volledige
zendvermogen.
De onderkant is afneembaar en bevat de batterijhouder en de schakelende
voeding. De schakelende voeding levert o.a. 6,3V, 16V -17V en -30V.
De SEM35 was bij aflevering waterdicht. Er is geen zekerheid dat na 60
jaar alle rubber afdichtingen nog in orde zijn.
De SEM35 heeft een 50 ohm bnc aansluiting en een antennevoet voor de
twee spriet antennes.
De antennevoet is voorzien van een schakelaar zodat automatisch de
zender/ontvanger wordt aangepast aan de lengte van de antenne.
Voor gebruik in een voertuig is er de voertuigmontageplaat. De SEM35
wordt verbonden met de montageplaat via kabel 22-22 (repeater, intercom
en tuner), kabel 45-21 (audio en PTT), antennekabel 24 en voedingskabel
20-20. De voertuigmontageplaat heeft gelijke aansluitingen als de SEM25
en is ook even groot als de SEM25. Aan de linker zijkant de connector
51 deze is voor de intercom en repeater, connector 10 is de aansluiting
voor de tuner, 14 antennekabel en connector 2 voeding. Aan de voorkant
twee stuks connector 45 voor headset, hoorn of luidspreker en connector
18 aardvrije 600 ohm audio aansluiting. Aan de rechterzijde de
aansluiting 52 voor repeater en intercom gebruik.
Er zijn diverse modificaties voor de SEM35 waaronder vrij instelbare
frequentie. Ik heb de SEM35 niet gemodificeerd. Ik houd hem liever
origineel.
De SEM35 is opgebouwd met uitneembare modules waarvan een aantal weer
terug te vinden zijn in de SEM25 en ontvanger EM25. Dit betreft
de moduul “Frequ-Aufb.”, “NF-Teil” en
“ZF-Teil” of in het Nederlands PLL, LF-deel en
middenfrequent.
De SEM35 heeft twee frequentie bereiken 26 – 46,95MHz en 47
– 69,95 MHz. Het aardige is dat als de zend/ontvanger staat
ingesteld op de 10m band deze met het omschakelen van de lage naar de
hoge band direct op de 6m band staat. Men zou haast denken dat er
meerdere radiozendamateurs hebben meegewerkt aan de ontwikkeling van de
SEM35 en dit met opzet hebben gedaan.
Mijn ervaring is dat de ontvanger best gevoelig is zeker in combinatie
met de lange antenne. Alleen het vermogen is erg laag. Zodat je
niet altijd een verbinding kan maken met degene die hoorbaar is.
De SEM35 is degelijk gebouwd en heeft eigenlijk geen problemen.
De SEM25 en EM25 zijn bedoelt voor gebruik in een voertuig of op de
basis.
De SEM25 en EM25 hebben veel overeenkomsten met de SEM35 enkele modules
zijn identiek.
De ontvanger heeft twee gescheiden voorversterkers voor het hoge en
lage deel van het frequentiebereik. De afstemming is PLL gestuurd. De
eerste middenfrequentie zit op 11,5MHz. Na een middenfrequent
versterker wordt deze naar 470kHz gemengd en daarna gedemoduleerd.
De SEM25 en EM25 kunnen alleen gebruikt worden in combinatie met de
voertuigmontageplaat. De voertuigplaat dient niet alleen als break-out
box maar heeft ook geschakelde voedingen voor het zenddeel en het
ontvangstdeel en diverse relais.
Net als de SEM35 is het frequentiebereik 26MHz – 69,95MHz in
stapjes van 50kHz. De SEM25 en EM25 hebben 10 voorkeuzefrequenties.
De voedingsspanning is 24V en het maximaal opgenomen vermogen is 80W
bij hoog vermogen.
De SEM25 is volledig uitgevoerd met transistoren met uitzondering van
de eindtrap.
De eindtrap bestaat uit miniatuurbuis 6111, miniatuurbuis 5639 en
eindbuis QQE03/12
Het RF uitgangsvermogen is instelbaar tussen 1W en 12Watt,
De buizeneindtrap is 30 seconden na inschakelen voedingsspanning
gebruiksklaar.
De aanpassing tussen 50 ohm antenne en de buizeneindtrap is bij de
productie per frequentie ingesteld en wordt met een elektromotor
bij het veranderen van de frequentie bijgesteld.
Het bedieningspaneel is afneembaar en is met kabel 16 verbonden met de
SEM25. Dit afneembare bedieningspaneel kan maximaal 10m verderop
geplaatst worden. Het bedieningspaneel is voorzien van twee audio
connectoren 42 voor microfoon, headset of luidspreker.
Naast de brede connector (die SEM25 en voertuigplaat met elkaar
verbindt.) zit er een Nato audio connector 73 deze is bedoelt voor o.a.
de verbinding met de afstandsbediening.
Op de voertuig plaat zitten dezelfde aansluitingen als bij de SEM35.
De SEM25 is van oorsprong ook waterdicht.
De ontvanger EM25 heeft dezelfde onderdelen als de SEM25 die voor
ontvangst nodig zijn. Ook het bediendeel is identiek. De ontvanger is
een stuk smaller als de SEM25. Omdat het zendgedeelte ontbreekt
De montageplaat heeft alleen aansluiting 51, voeding, tuner 10 en
antenne 15.
-Instellen voorkeuze zenders

Voorkeuzezender afstellen
Onder het klepje zitten vier pennen. De eerste pen is voor selectie
laag rood (26 – 46MHz) of hoog blauw (47-69 MHz) pen twee is de
frequentie (26 – 69MHz) pen drie is voor de decimalen
achter de komma (00 – 95). pen 4 is voor selectie laag (00
– 45) of hoog (45 – 95)
De voorkeuzezender op de foto is ingesteld op 29,5MHz
-repeater gebruik
Er kunnen meerdere SEM35, SEM25 en EM25 met elkaar gekoppeld worden via
de kabel 51-52 of kabel 51-51. Ook kan er gecombineerd worden met een
intercom. Ik beperk me tot het koppelen van de SEM25, SEM35 en de
ontvanger EM25 voor repeater stand.

kabel 51/52
Met twee zendontvangers SEM25 of SEM35 is het mogelijk om een repeater
te maken.
Standaard heeft de EM25 deze functie niet. Op 51 zijn alleen de
signalen audio uit (ontvanger), 24V, “ontvanger aan”
aanwezig. Het is echter mogelijk om de EM25 geschikt te maken voor
repeater bedrijf. Door toevoegen van een aantal relais. Uiteraard werkt
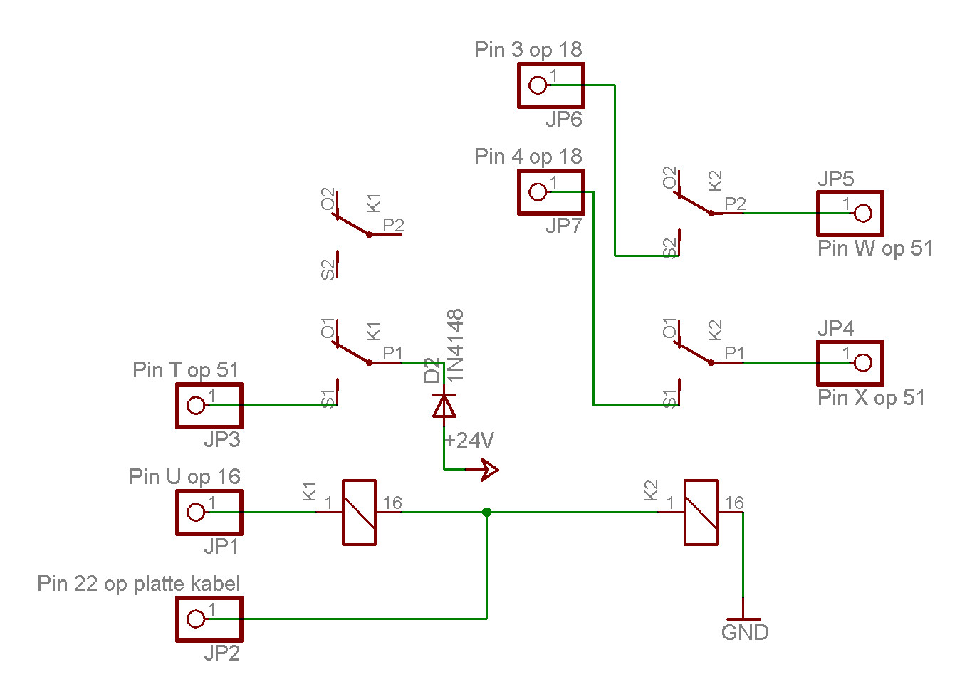
de repeater maar één kant op.
Het signaal “relais” staat op pin “U” van
connector 16. In de stand “relais” wordt pin
“U” kortgesloten naar massa. Pin 22 op de bandkabel wordt
24V als de squelch open gaat.
Pin T op connector 51 moet worden verbonden met 24V om de zender te
activeren.
Het audiosignaal wordt symmetrisch overgedragen (600 ohm) op pin
W en X.

schema modificatie repeater gebruik EM25
De SEM25 en de EM25 hebben een knop Rauschsp. (squelch) op het
bedienpaneel. De laatste stand is de relais functie. Of te wel repeater
functionaliteit.
De SEM35 heeft deze functie alleen in combinatie met de voertuigplaat.
De knop voor het actieveren van de repeater zit naast de antenne
connector.
De repeater werkt uitstekend. Ik heb deze getest als cross band
repeater in de 6m en 10m band.
De ruimte in het het bandplan in de 10m en 6m is te klein om dit
uitsluitend op 1 band te doen.
De repeater werkt bij twee zendontvangers twee kanten op. Bij een
combinatie van zendontvanger en ontvanger (na eerder beschreven
modificatie) een kant op.

Afstandsbediening in canvas tas
De afstandsbediening kan 3km ver geplaatst worden met standaard WD1/TT/
veldtelefoondraad. Het “control” gedeelte en de
“remote” hebben beide 4 1,5V d-cellen nodig.
Op de achterkant van het “control” gedeelte zit een klep
waar de kabels inzitten voor verbinding naar de SEM25 of EM25.
Op de afstandsbediening kunnen twee sem25 of EM25 worden aangesloten of
een combinatie daarvan.
De unit heeft drie modi. Radio-operator bedient ter plekke de
zend/ontvanger. Telefoon stand of bediening op afstand. De
“control” unit en “remote” unit kunnen beide
elkaar oproepen door het genereren van 1500kHz toon. Op de
afstandsbediening wordt de hoorn of koptelefoon aangesloten. Verwijder
wel de batterijen als de afstandsbediening niet wordt gebruikt.
De “control” unit kan met een houder bovenop de ontvanger
of zend/ontvanger worden vast gemaakt.
Enige probleem wat men tegenkomt bij de afstandsbediening is eigenlijk
vervuilde batterijcontacten.
Ik heb nu wat mij betreft alles compleet rondom de SEM35, SEM25 en
EM25. Ik heb in ieder geval de afgelopen jaren dat ik dit in bezit heb
er veel mee geëxperimenteerd. Ik het dit materiaal twee keer naar
evenementen meegenomen voor demonstraties. Het levert in ieder geval
leuke verhalen op met bezoekers van evenementen.
home