Hagenuk RA1/GRC-1009 en de
afstandsbedieningen RC-261 en RC289

Hagenuk RA-1/GRC1009
Er zijn twee vermogensversterker voor de AN/GRC-9 de LV-80 en de
RA-1/GRC-1009
Beide hebben tot doel het uitgangsvermogen van de AN/GRC-9 te vergroten.
De RA-1/GRC1009 is een doorontwikkeling van de LV-80. En is gemaakt
voor het Belgische leger.
Hieronder een opsomming van de verschillen
De RA-1/GRC1009 werkt zowel op 12V als ook 24V. Het
uitgangsvermogen is hoger dan bij de LV80. Bij ontvangst is de
antenne direct aangesloten op de ontvanger.
De RA-1/GRC1009 heeft verlichting op alle schalen. De
RA-1/GRC1009 heeft antenneklemmen. De antenneaanpassing is
verbeterd. De RA-1/GRC1009 weegt minder dan LV80. De behuizing is zowel
geschikt voor montage in een voertuig als ook gebruik in het veld. Er
zijn geen speciale steunen nodig.
Ik ben zelf in het bezit van de RA-1. Handleidingen,
schema’s en beschrijvingen zijn bijna niet te vinden.
De RA-1/GRC1009 bestaat uit het versterker gedeelte en de voeding
TPS-1/RA-1 .
De voeding is een schakelende voeding uitgevoerd met transistoren. Bij
12V bedrijf staan beide gloeidraden van de 6883 parallel. Bij 24V staan
deze in serie.
De schakelende voeding heeft de volgende uitgangsspanningen 750V
anodespanning, 250V schermroosterspanning, -58V stuurroosterspanning en
6,5V voor de relais.

schema versterkerdeel RA-1/ GRC1009

bovenzijde en achterkant versterkerdeel

onderzijde versterkerdeel
Het versterkerdeel bestaat uit de aanpassing tussen AN/GRC-9 en RA-1
(C1-C3 en T1), de eindtrap heeft twee stuks 6883 V1 en V2. In feite een
6146 B maar dan met een 12,6V gloeidraad. De eindbuizen worden
aangepast op de antenne met variabele condensator C9 en de ingebouwde
antennetuner (L4 - L7).
De kabel TVK3 heeft als functie de RA-1 om te schakelen tussen
ontvangen en zenden.
De jackplug gaat in de aansluiting Y (PTT) op de RA-1/GRC-1009
De andere kant van de kabel in de aansluiting micro op de grc-9. De
microfoon T-17 en morsesleutel worden aangesloten op het kastje TVK3.

bedieningskabel TVK3
De massa en de doublet aansluiting van de GRC-9 worden aangesloten op
de massa van de RA-1/GRC1009 en de TPS-1/RA-1.
De antenne klem van de GRC-9 wordt aangesloten op antenne ingangsklem
van de RA-1/GRC1009.
De antennes voor de RA-1 zijn gelijk als bij gebruik van de GRC-9 zoals
beschreven in het vorige artikel beschreven.
Verklaring van de knoppen op de RA-1/GRC1009
Schakelaar R is de antenneafstemmingsschakelaar (grof). De lage standen
zijn voor de lage frequenties en de hoge standen zijn voor de hoge
frequenties.
S is de koppelrolspoel de schaal geeft de stand van de rolspoel
aan.
Schakelaar T is de band schakelaar en antenne type schakelaar. In de
stand “off” staat de versterker uit. “W” staat
voor whip (staaf antenne), D voor douplet (dipool antenne) en R voor
reel(langdraad antenne).
Met U kan het HF-ingangs signaal verzwakt worden.
V antenne-rolspoel fijnregeling in combinatie in serie met de spoel op
schakelaar R
W is de plate tuning
Met schakelaar X kan er gekozen worden wat er wordt gemeten met de meter
stand RF A3 is de ingangsspanning bij AM, RF A1 is de ingangsspanning
bij CW, stand PC meet de anode stroom van de eindbuizen.
Ant J1 tot J3 meet de antennestroom J1 is het hoogst en J3 het laagst.
Afregelen RA-1/GRC1009 voor het gebruik van dipool en whip of reel
antenne.
Voor gebruik regel eerst de GRC-9 af zoals beschreven in een vorig
artikel. Gebruik standen 1-4 op schakelaar A en CW met laag vermogen.
Zet de meterschakelaar X op A1 en regel met U af op A1 op de meter.
Uiteraard met ingeschakelde zender.
Zet nu de meterschakelaar op stand PC. Zet daarna de koppelrolspoel (S)
bij band 1 op 10, band 2 op 20 en band 3 op 30. Dit zijn
voorinstellingen.
Zet de plate tuning (W) op dezelfde waarde als te lezen is op de
zenderafstemschaal van de GRC-9
Bedien nu weer de zender met morsesleutel en regel de plate tuning
(W)op de minimale anodestroom af te lezen op de meter.
Stel nu de antennetuner af. Zet de meterschakelaar R op de stand J3.
Regel nu de antennestroom af op maximaal met knop V en R met
ingeschakelde zender.
Verdraai nu antenne rolspoel (S) op maximale waarde. Bij band 3 heeft
antenne rolspoel (S) nauwelijks invloed bij de stand R
(langdraadantenne).
Controleer nogmaals met de meterschakelaar in de stand A3 of A1 of deze
niet de maximale waarde heeft bereikt.
Het uitgangsvermogen ligt rond de 100W in de stand CW. De RA-1 die ik
heb is probleemloos.
De behandeling van de RA-1 zal daar bij wel geholpen hebben. Ik gebruik
de eindtrap bijna altijd in de stand dipool. Omdat dan de
uitgangsimpedantie rond de 50 ohm. Zoals bijna alle antennes voor
zendamateurgebruik.
-Afstandsbedieningen
Niet iedere locatie is ideaal voor de opstelling van antennes en
zend/ontvangers. Zowel het kamp als ook de antennes mochten niet
zichtbaar zijn voor de vijand. Zo kan het gebeuren dat de
zend/ontvangers en het kamp wel enkele honderden meters uit elkaar
lagen. Voor deze situaties werden de afstandsbedieningen gebruikt. De
RC-261 en de RC-289 waren afstandsbedieningen die gebruikt zijn in
combinatie met o.a. de AN/GRC-9.

Afstandsbediening RC-261
De complete set TC-261 zat in een canvas tas en bestaat uit microfoon
T17, koptelefoon HS-30, control unit RM-53 en remote-control unit
RM-52.
De afstandsbediening is ontwikkeld tijdens de tweede wereldoorlog
(oktober 1944). Voor gebruik met o.a. BC620 (SCR-509 en SCR510) en
BC-659 SCR-609 en SCR610). Na de oorlog is deze afstandsbediening ook
gebruikt in combinatie met de AN/GRC-9.
De afstandsbediening kan gebruikt worden op 9 km afstand van de
zend/ontvanger met standaard WD-1/TT veldtelefoondraad.

Haspel WD1/TT veldtelefoondraad
De afstandsbediening heeft drie standen. A radio operator stand, de
radioverbindingen worden gemaakt door degene die de zend/ontvanger
bedient. B remote. De radioverbinding in spraak word gemaakt op afstand
en de stand C interphone voor onderling contact tussen radio operator
en bijvoorbeeld de leiding op afstand.

schema RM-52

intern RM-52

schema RM53

intern RM-53
De RM52 (remote deel) werkt op 4 stuks BA-30 batterijen of te wel 4
D-cellen van 1,5V.
De RM-53 (control deel) werkt op 2 stuks BA-30 batterijen of te wel 2
D-cellen van 1,5V.
De afstandsbediening werkt alleen met een directe verbinding, het kon
niet worden aangesloten op een veldtelefooncentrale. Ook kon er geen
telegrafie verbindingen worden gemaakt op afstand.

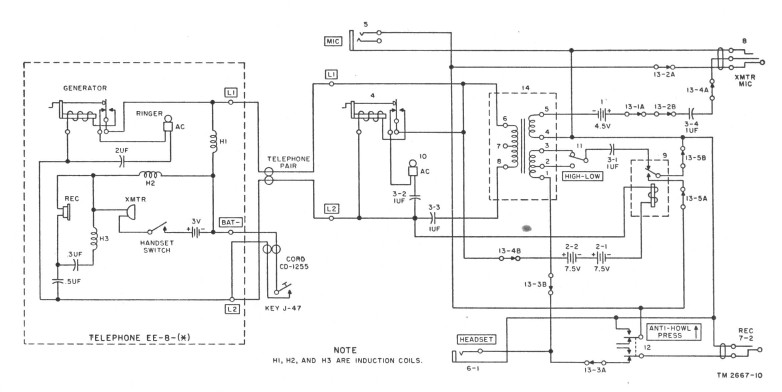
RC-289 met veldtelefoon EE-8
Na de tweede oorlog werd de RC-289 (RM-39) ontwikkeld als vervanger van
de RC-261. Deze is ook niet uitsluitend bedoelt voor de AN/GRC-9 maar
werd gebruikt met dezelfde types zend/ontvangers als de RC-261. De
afstandsbediening is in originele staat en is werkend.
Deze afstandsbediening had wel wat voordelen ten opzichte van de RC-261.
De afstandsbediening kon verbindingen maken in spraak en in telegrafie
in combinatie met een standaard veldtelefoon EE-8. De CW-sleutel word
dan op de veldtelefoon aangesloten tussen de negatieve pool van de
batterij en lijn 2. De RM-39 was ook voorzien van een beltoon generator
en bel. Eventueel kan de verbinding ook lopen via een
veldtelefooncentrale.
De kabellengte is gelijk met de RC-261 ongeveer 9 km.
De RM-39 heeft één stand extra dan de RM-53 en dat is de
telegrafie stand.
De RM-39 heeft drie batterijen nodig. Één stuks BA-27
4,5V deze is te vervangen door een 3LR12 en twee stuks BA-34 dit zijn
7,5V batterijen maakt samen 15V.
Nu heb de afstandsbediening in eerste instantie getest met twee losse
voedingen. Maar dat is tijdens demonstraties wat lastig. Veel ruimte is
er ook niet. Schakelende voedingen probeer ik te vermijden. Stoort
immers vaak op korte golf. Is niet handig met de AN/GRC-9 op heel korte
afstand.
Nu voed ik de RM-39 met is twee batterijen van 9V in serie en een 4,5V
batterij. De 18V verlaag ik naar 15V met een serieweerstand en een
zenderdiode.
De RM39 is elektrisch in originele staat. De beltoongenerator zat vast
deze heb ik gedemonteerd, schoongemaakt en weer opnieuw gesmeerd.

schema RM-39 met EE8 veldtelefoon schakelaar in telegrafie stand

RM-39 intern
home