Skanti TRP1 ombouw naar
amateurfrequenties deel 1
Na het het ongeval van de Titanic in 1912 zijn er regels gekomen voor
noodcommunicatie aan boord van schepen. Er was immers een schip in de
buurt van de Titanic maar die heeft de noodsignalen niet opgevangen.
De Titanic gebruikte het CQD (-.-.--.- -..) signaal
In de zomer van 1912 werd er een radioconferentie te Londen gehouden.
Hier werd de eerste stap gezet voor veiligheid op zee. Er werd
afgesproken dart de 500 kHz de internationale noodfrequentie werd.
Ook werd op deze conferentie het internationale noodsein afgesproken
SOS ( ...---...).Later in 1947 werd 2182 kHz spraak daar aan
toegevoegd. Schepen waren verplicht twee keer per uur verplicht uit te
luisteren op de noodfrequenties gedurende 3 minuten. Schepen hadden
daarvoor een klok aan boord met rode en groene markeringen.
De rode markeringen stond voor 500 kHz en de groene markeringen voor
2182 kHz.

Scheepsklok met rode en groene segmenten
In 1950 werd het verplicht om reddingsboten te voorzien van een nood
zend/ontvanger. Deze verplichting gold voor schepen van een bepaalde
grootte.
Tegenwoordig wordt een groot deel van de communicatie gevoerd via
Immersat.
Schepen hebben nu een EPIRB aan boord die automatisch inschakelt als
deze in contact komt met water. De EPIRB zend de scheepsnaam (MMSI
nummer) en vaak ook positie uit via Immersat.
De Skanti TRP1 is vervangen door nieuwe techniek en komt men daarom
regelmatig tegen op veilingsites en markten.

Skanti TRP1
De Skanti TRP1 “Marinetta” is een nood zend/ontvanger voor
maritiem gebruik aan boord van reddingsboten.
De naam Marinetta werd in 1965 door Skanti voor het eerst gebruikt.
Toen bracht Skanti de eerste nood zend/ontvanger op de markt. Dit was
het eerste product van Skanti. Deze nood zend/ontvanger was toen
uitgevoerd met buizen.
In 1973 bracht Skanti een opvolger op de markt de
“Marinetta” TRP1. Deze was volledig uitgevoerd met
halfgeleiders.
De TRP1 is lang geproduceerd in ieder geval tot 1985. En er zijn er
meer dan 20.000 geproduceerd.
Ze zijn ook verkocht onder de merknaam Hagenuk LST78 en Debeg 7500.
De zend/ontvanger was oorspronkelijk waterdicht en kon drijven in het
water. Al zou ik hier nu niet meer op vertrouwen. De zend/ontvanger
weegt ongeveer 17kg.
De TRP1 kan zenden/ ontvangen op 500 kHz in MCW en op 2182 kHz in AM.
Daarnaast zenden op 8364kHz in MCW, ontvangen doorlopend vanaf 8 MHz
– 8,8 MHz.
Het uitgangsvermogen is maximaal 3,5 W.
De voeding is 24 V met een externe stroomvoorziening of een hand
aangedreven dynamo.
Er is ook een antenne tuner ingebouwd om een draadantenne of
sprietantenne aan te passen aan de zender.
Op 1 januari 1998 is CW afgeschaft in de scheepsvaart. En daarmee
verdween ook de 500 kHz noodfrequentie.
Frequenties rond de 500 kHz worden nog steeds gebruikt in de
scheepsvaart bijvoorbeeld Navtex op 490 kHz en 519 kHz.
De frequenties 2182 kHz en 8364 kHz zijn nog steeds in gebruik als
noodfrequenties.
Al hoewel daar niet actief op wordt geluisterd
Vanwege de modulaire opbouw is het een ideaal project om omgebouwd te
worden naar amateur frequenties.
Mij leek het leuk om hem om te bouwen naar 80 m, 40 m, 630 m en 2200 m
Ook moet de ontvanger doorlopend afstembaar zijn in eerder genoemde
banden voor zowel zenden als ook ontvangen. Verder wil ik geen extra
gaten boren voor schakelaars enz. De TRP1 moet aan de buitenkant zo
origineel mogelijk blijven.
Voor het zenden wordt er gebruik gemaakt van DDS synthesizer
aangestuurd door een Microchip processor en frequentie uitlezing op een
display. Deze komt op de plek waar nu de koker zit met vocht
absorberende kristallen. Ik wil daarnaast het zendsignaal injecteren in
de ontvanger om de ontvanger op dezelfde frequentie te zetten als de
zender. Meer over de zender in het volgende deel van dit artikel.
Ik heb eerst alles getest in originele staat. Doe dit wel met de
ingebouwde dummyload want de noodfrequenties zijn nog steeds in
gebruik. De Skanti TRP1 is goed gedocumenteerd als leidraad voor de
ombouw diende de gerbruikershandleiding van de Skanti TRP1 deze bevat
o.a. alle schema's en print-layouts.
voeding electret microfoon
Bij mijn exemplaar was het microfoonkapsel defect. Ik heb dit
microfoonkapsel vervangen door een
electret microfoon. De benodigde spanning 5 V heb ik van bord 102
gehaald via een diode en serieweerstand van 2k7ohm. Ik een dc koppeling
gemaakt met een condensator van 22 nF.

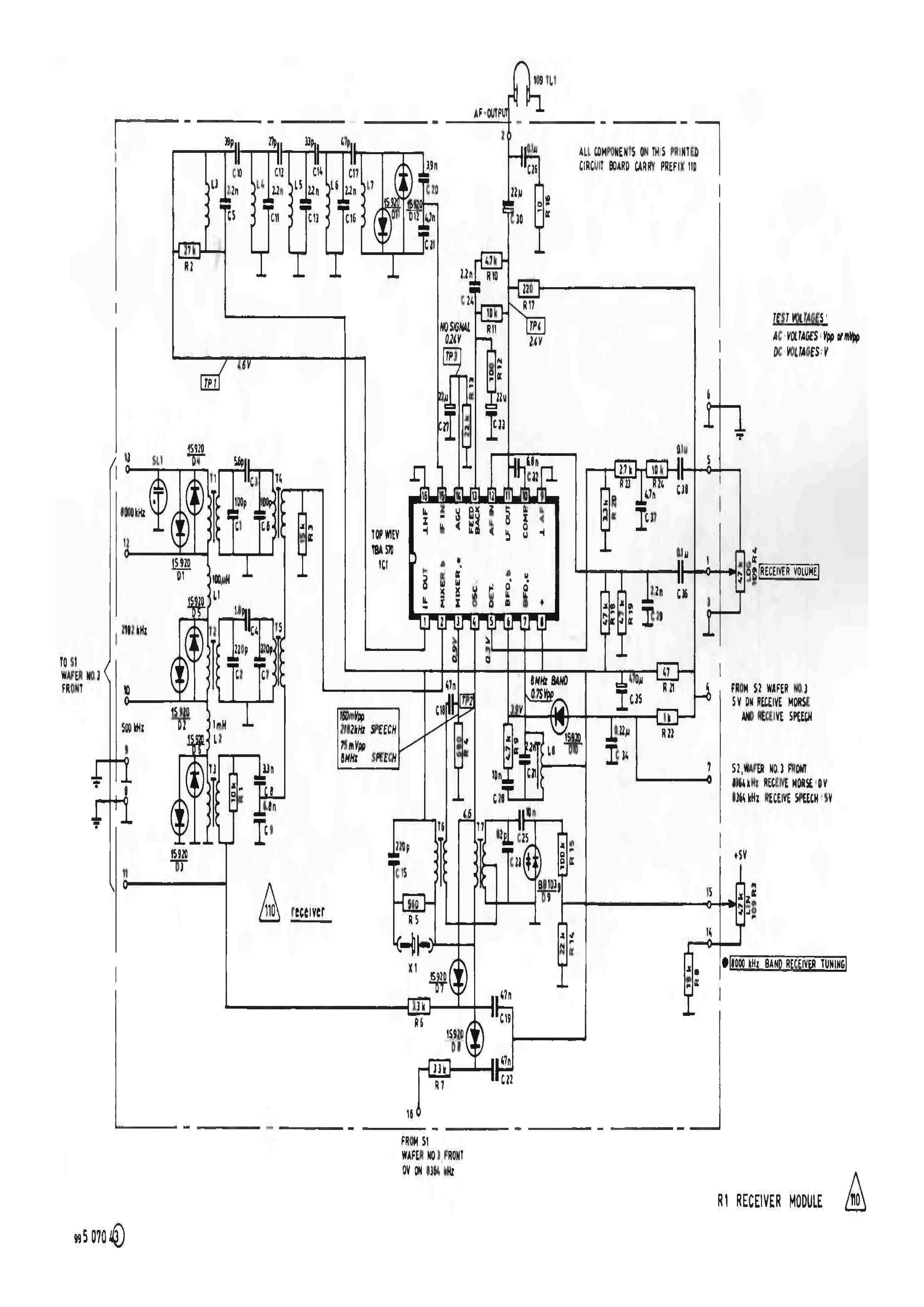
ontvangerprint

schema ontvangstprint
De ontvanger is opgebouwd met een TBA570 een complete ontvanger met lf
versterker.
De middenfrequent is 500 kHz. Voor de ontvangst van 500 kHz wordt het
antennesignaal direct toegevoerd op de middenfrequent ingang van de
TBA570.
Voor 2182kHz en de 8MHz band is het een superhetrodyne ontvanger.
Voor de afstemming van de 8MHz wordt er gebruik gemaakt van een varicap
D9 BB103.
Met het verlagen van de afstemspanning kan men dit geschikt maken voor
de ontvangst van 40m.
Helaas is er geen plek voor een meerslagen potentiometer. Ik heb dan
ook het bereik zo gekozen dat er optimaal gebruik wordt gemaakt van de
potentiometer.

potmeter VFO
Verwijder de vaste +5 V van de potentiometer. (2 rode draden). Zet in
serie met +5 V en de potentiometer een weerstand van 3k3. Zet 2 diodes
1N4148 in serie in doorlaat naar de massa.
Vervang R8 (18k) door een doorverbinding. De andere kant van de
potentiometer hangt nu aan de massa
De 2182 kHz is origineel een vaste frequentie gemaakt met kristal X1.
Ontvangst van 80m doorlopend is mogelijk door het verwijderen van de
componenten X1, R5 en C15 en het parallel zetten van een condensator
van 820pF aan C23. Deze wordt naar massa geschakeld door een FET BS170.
Verwijder beide witte draden op pin 16. Pin 16 moet constant verbonden
worden met de massa.
Zodat de ontvanger altijd op varicap afstemming staat
Verwijder R6 en D7.
De beide witte draden zijn verbonden met massa in de stand 8364 kHz en
open in de stand 2182 kHz en 500kHz.
Sluit de beide witte draden via een serieweerstand van 10k aan op de
gate van BS170. Verbind de source met de massa en de drain met parallel
condensator van 820 pF aan C23.
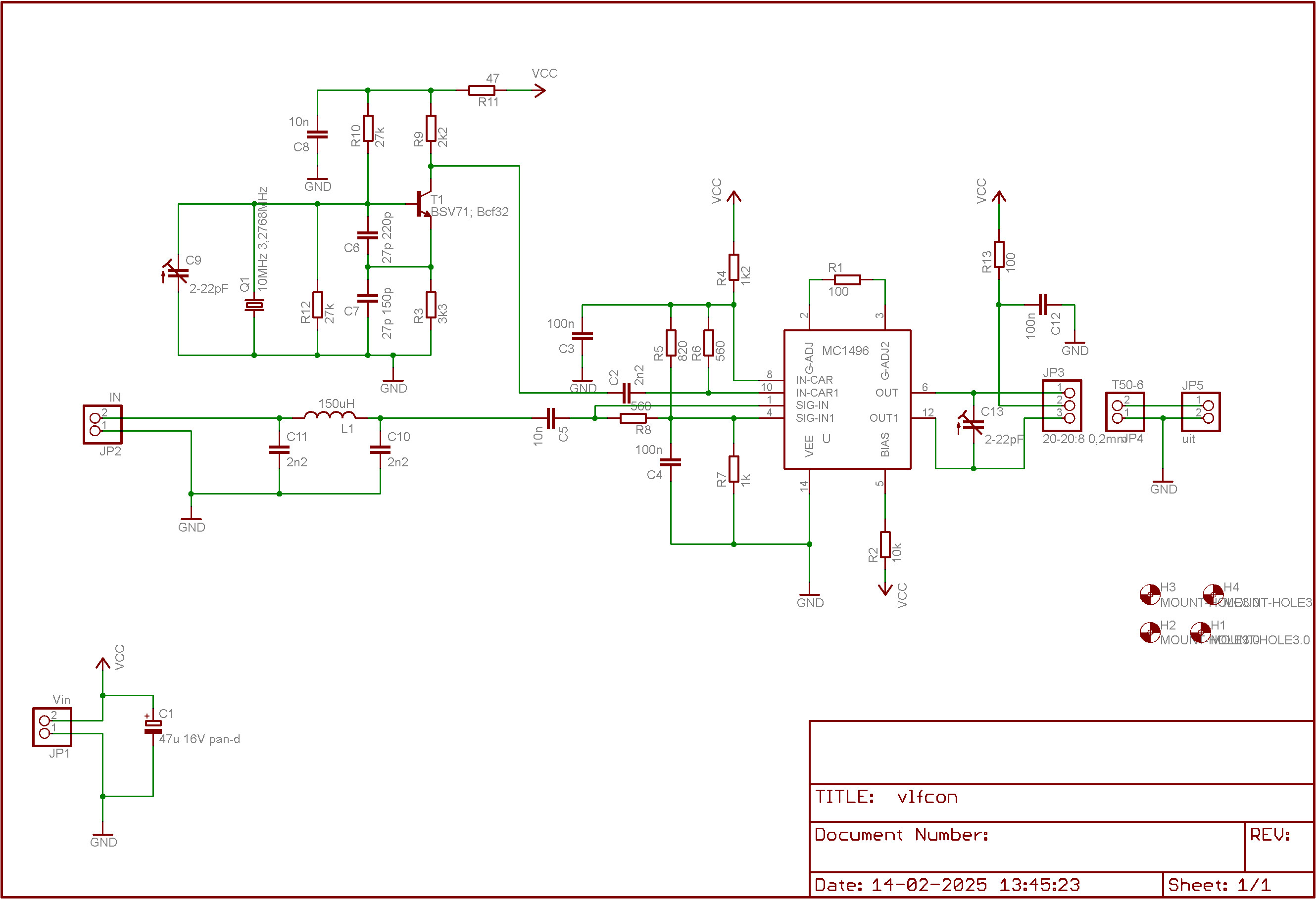
Voor de ontvangst van 2200 m en 630 m maak ik gebruik van een
transverter die de 2200 m
en 630 m omhoog mengt naar 80 m.
De ontvanger heeft twee bandfilters voor de 8 MHz en 2 MHz.
Deze moeten aangepast worden voor de 80 m en 40 m.
Het bandfilter voor 80 m bestaat uit T2, C2, C4, C7 en T5
C2 en C7 worden 68 pF, C4 wordt 12 pF
Het bandfilter voor 40m bestaat uit T1, C1, C3, C5 en T4
C1 en C6 worden 150 pF, C3 wordt 12 pF
Het bandfilter voor 500 kHz bestaat uit T3 C8 en C9. Deze laat ik
vervalen. Omdat er op de transverter ook een bandfilter zit. Verwijder
C8
Voor het afregelen van de filters heb ik gebruik gemaakt van een
LiteVNA en een HF generator en oscilloscoop.


De transverter is gemaakt met een MC1496 een gebalanceerde modulator en
demodulator.
De kristal oscillator is een collpit oscilator. Het type kristal is
parallel resonantie.
Er is ook een bandfilter op de print die bestaat uit C11, C10 en L1.
Dit ontwerp is al een oud ontwerp gepubliceerd in Practical Wireless in
1986.
Het is nogal lastig om actieve mixers aan te kopen. Vele actieve mixers
worden niet meer gemaakt.
De MC1496 is niet meer leverbaar in DIL behuizing maar gelukkig nog wel
in SMD behuizing.
Ik heb de transverter opnieuw getekend maar dan met SMD componenten. De
print is in bouwkit bij mij te koop. De SMD componenten zijn alreeds
gemonteerd. Alleen de uitgangstrafo moet gewikkeld worden en beide
condensatortrimmer moeten nog gemonteerd worden.
De print kan ook los gebruikt worden als VLF converter voor
bijvoorbeeld de ontvangst van de SAQ machinezender. Een kristal
frequentie van 10MHz is dan mogelijk.
Voor gebruik met de TRP1 heb ik een kristal gebruikt van 3,267MHz. Die
ik zo laag mogelijk afstel met een condensatortrimmer.
Sluit de uitgang van de convertor direct aan op weerstand R3. De
voeding wordt aangeschakeld als de bandschakelaar op 500kHz staat.
De ontvanger is nu klaar in het volgende deel ga ik in op de zender, de
werking ervan en de ombouw. Veel plezier met de ombouw van het
ontvanger.
home