Skanti TRP1 ombouw naar
amateurfrequenties deel 2
In het vorige deel heb ik in het kort de geschiedenis van de maritieme
noodfrequenties beschreven.
Ook werd daar in ingegaan op het ontstaan van Skanti en de geschiedenis
van de Marinetta TRP1.
In het vorig deel is de ontvanger geschikt gemaakt voor de ontvangst
van 80 m, 40 m, 630 m en 2200 m.
De TRP1 zend uit in MCW op 500 kHz en 8364 kHz, AM op 2182 MHz met een
maximaal vermogen van 3,5 W. Voor de voeding is er een hand aangedreven
generator of er kan gebruik gemaakt worden gemaakt van een 24V voeding
maximaal opgenomen vermogen is 25W.
Bij de TRP1 zit er een 7 m lange telescoop antenne en 10m lange
draadantenne.
Er was een 26m lange draadantenne met een vlieger leverbaar als extra.
De TRP1 kan automatisch op 500 kHz en 2182 kHz een alarm signaal
uitzenden (SOS). Voor het uitzenden van het alarmsignaal in AM op 2182
Khz is er een ingebouwde twee toons generator.
Voor zendamateurgebruik moet
-De modulatievorm MCW moet gewijzigd worden in CW.
-De TRP1 moet kunnen zenden in CW en AM op alle eerder genoemde banden.
-De automatisch alarmgever moet worden uitgeschakeld.
Alle RF signalen worden gegenereerd op transmitter module 102 en
transmitter module 104.
De eindtransistor is een BLY92.

print 102
De transmitter module 102 genereert de 2182 kHz en 500 kHz met twee
kristallen 2182 kHz en 2 kHz. Het 2 kHz signaal wordt gedeeld naar 500
kHz.
Ook bevindt zich op deze print een aantal and poorten voor de CW
sleutel.


print 104 en schema
Op print 104 zit er collpit kristal oscillator (TR1) voor 8364 kHz. Dit
signaal wordt gebufferd met TR2. Met transistor TR3 kan het RF signaal
aan of uit worden gezet (CW).
Via transistor T5 wordt het LF signaal AM gemoduleerd met transistor
TR4.
De transistor TR6 en BLy92 zijn geschakeld als klasse C versterker.
Op transmittermoduul 103 bevindt zich de LF microfoonversterker en de
twee toons generator.
De automatische alarmgever is opgebouwd op print 101.
De antenne wordt aangepast met variabele condensator en twee
variometers. Op de bandschakelaar kan er gekozen worden tussen een
lange en korte antenne, er wordt dan een condensator in serie gezet met
de variometers.
Voor aanvang van de ombouw van het zendgedeelte moet deze eerst
gecontroleerd worden op de goede werking.
Ik begin de uitschakelen van de modules die niet worden gebruikt.

print 101
Verwijder de voedingsspanning van print 101 (automaat). De
voedingsspanning 5 V staat op pin 3 (paars). Verbind pin 7 (paars) van
print 101 (automaat) met massa.

print 103
De twee toon generator bevindt zich op print 103 verbreek de
voedingsspanning 5V pin 11 (rood).
De led voor automatisch alarmgever heeft nu geen functie meer.
Deze led kan nu gebruikt worden als indicatie “zenden”.
Verwijder de draad pin 1 (bruin) op print 101. En verbind deze met IC8
pin 3 (7400) op print 101.
Op print 104 schakelen we de 8364 kHz kristal oscillator uit door het
verbreken van de voedingsspanning op pin 9 (blauw). Het door de DDS
gegenereerde RF signaal voeren we in op condensator C5. Verbreek de
verbinding met de print 102 (500 kHz of 2182 kHz) pin 7.
Verbind op de bandschakelaar de coax kabels (bruin 1 en rood 2) met
elkaar.
In de stand “alarm” is de modulatievorm CW en in de stand
“transmit” is de modulatievorm AM. De seinsleutel wordt dan
gebruikt als P.T.T. schakelaar. Het is mogelijk om te zenden zonder
P.T.T. schakelaar. De ontwerper van de Skanti TRP1 heeft op de mode
schakelaar enkele nu nog ongebruikte schakelcontacten aangebracht die
gebruikt worden. Verbind een kant met massa. En de andere kant met pin
16 (groen) op print 102.
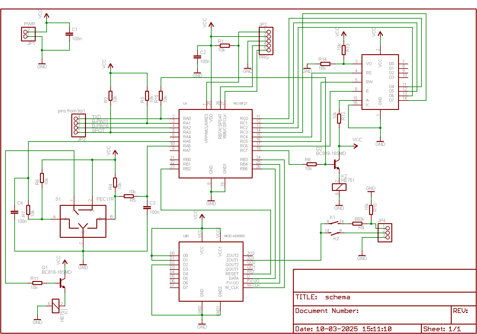
Om de zendfrequentie te genereren heb ik een DDS AD9850 als
moduul gekocht. Deze print is te koop
bij een aantal Nederlandse aanbieders.
De besturing van de AD9850 en user interface heb ik gemaakt met een
Microchip processor.
De AD9850 heeft zowel een parallelle 8 bits interface en een
seriële interface.


print dds
Er wordt gebruik gemaakt van een de seriële interface.
De AD9850 heeft een oscillator van 125MHz. De bitwaarde voor de
gewenste frequentie kan berekend worden met de volgende formule Freq =
(Fout x 2^32) / 125 M
Het register van de AD9850 is 40 bits. De eerste 32 bits bevatten de
frequentie, de laatste 8 bits zijn het control register.
Voor de uitlezing van de frequentie maak ik gebruik van een dotmatrix
display.
Voor de selectie van drie banden 80 m, 40 m en 630 m maak ik gebruik
van de al aanwezige bandschakelaar. De knop “automatisch
alarmgever” wordt de selectie van de 2200 m band.
De knop “automatische alarmgever” zit aangesloten op pin 4
(oranje) van print 101
De ontvanger heeft geen exacte frequentieuitlezing. Om toch zender en
ontvanger op elkaar af te stemmen voer ik een klein deel van RF signaal
naar de ontvanger. Deze functie wordt geselecteerd door het indrukken
van de afstemknop.
De afstemknop is een rotary encorder.
Ik heb een processorprint gemaakt welke ook bij mij besteld kan worden.
De Skanti TRP1 is ideaal voor in het veld. En het valt wel op als er
verbindingen mee worden gemaakt. Nadeel is wel het gewicht van 17 kg.
Voordeel is dat alles in één kist zit ontvanger, zender,
koptelefoon, microfoon, antennetuner en CW sleutel. En de mogelijkheid
is er om zonder accu’s verbindingen te maken.
Deel 3 volgt zodra ik de sourcecode afheb
Veel plezier met de ombouw van de zender. En uiteraard veel plezier met
het maken van verbindingen.
home